网盘app下载 九大主流网盘体验,有的脸都不要了

mysmile 游戏人生 217 0

九大主流网盘体验,有的脸都不要了

引语

早在 2021 年末,工信部就发布了《关于开展信息通信服务感知提升行动的通知》。

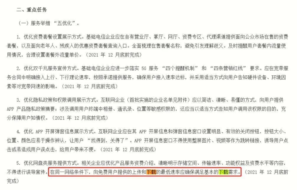
其中第二大项“重点任务”中的第一子项第 5 点里明确提到:在同一网络条件下,向免费用户提供的上传和下载的最低速率应确保满足基本的下载需求。

然而,各大平台网盘对“基本的下载需求”理解不同。

本期文章,测试、整理、收集资料十分不易,甚至还可能触及某些网盘的利益,如果对你有帮助,还请多多点赞转发。

网盘平台

我们体验的是这九款主流网盘应用。

(中国移动云盘、115 网盘、天翼云盘、坚果云、阿里云盘、迅雷、夸克网盘、百度网盘、城通网盘)

提前说明,由于体验软件较多,如有遗漏或错误,请多多指正补充~

首先,它们都支持移动端的 iOS、安卓。电脑端的 Windows 和 Mac。

9 款中除了城通网盘外也都支持 TV 版,保存喜欢的影片下载后即可在电视上观看,这个还是挺方便的。

如果你是 linux 系统的专业用户,115、百度网盘、坚果云也有相应客户端下载。

如果你只想临时查看文件,这些网盘里除迅雷外也都提供网页端。

总的来说,移动用户需要同步备份、PC 用户需要下载学习资料和收发工作文件。这些巨头旗下的网盘都能不错的满足不同设备的使用需求。

中国移动云盘需要单独夸夸,它是这里唯一提供关怀版的,作为官方通信三大运营商之一,中国移动对适老化关注更多且积极推动。

新用户存储空间

网盘的存储空间就像薛定谔的猫,你不看,就永远不知道它的容量大小。

注册时间不同、参与活动不同,都会影响到手的空间容量。

比如 7 月 30 日我们测试的这个时间节点,阿里云盘和中国移动云盘正在分别进行赠送 500GB 和 1TB 的任务活动。

夸克会送 500GB 容量大小,但有效期 3 个月。

但这些活动说不准什么时候就关闭。

所以我们这里仅用新号注册后的初始空间大小做排名,如图所示。

可以肯定的是,空间越大安全感越足。

相关数据表示,有 61.6% 的受访用户希望网盘企业能提供无限存储空间。

所以仅对新用户空间而言的话,百度的 5GB 和坚果云的 3GB 显然不够用。

作为坐拥国内搜索引擎用户量第一的百度,财力不缺,但为何赠送空间如此“寒酸”?

其实,百度网盘早年也阔过,和其他网盘打得火热时曾豪送 2 个 T,说白就是砸钱博用户基数。

但后来“战局稳定”,百度渐渐一家独大,动了收回空间的心思,毕竟地主家也没余粮~

按照传统印象,业务客户越多,边际成本越低,但这个理论在网盘业务不适用。

网盘用户越多,意味存储成本越高。这也是为什么许多网盘开局送你 2 个 T,没过多久就倒闭。

除了“缩衣节食”,网盘们还会“开源节流”

以你美的不可方物的自拍来说吧,这类资源属于独一无二,所以会实打实占用企业存储空间。

但如果你存的是别人分享的学习资料,实际上可能就占几字节大小,空间数值只是限额。

空间小,我们可以勤删文件凑合过啊,但 5G 时代体验 2G 网速,就真的很让人抓狂了。

说到这,你应该思路明了,网盘最重要无非两条路,卖空间(比如苹果的icloud)or 卖网速。

那么,这些网盘速度怎么样?

上传/下载/在线预览

由于我们公司上班看视频的看视频,打游戏的打游戏(娱乐效果,实际上大家工作都很认真)。为了测试环境稳定,负责的小伙伴特意申请居家办公一天来做数据统计~

需要申明的是,由于测试样本不多,所以数据仅供参考。

先说测试条件,下载 281Mbps,上传 29Mbps。网盘版本最新,上传和下载的文件统一,大小 437MB。

先看上传,绝大多数网盘都能接近带宽上限,耗时普遍 2 分钟出头,慢一点的也只要 3 分 0 几秒,可以接受。

其中坚果云最慢,0.8Mb/s 的速度上传总耗时 9 分 15 秒,但作为卖空间的代表,它的下载速度很不错。

阿里云盘的上传情况比较有趣,它是测试中唯一支持“秒上传”功能的,但也要视情况而定。

可以看到,阿里云盘会在上传前先检测文件的哈希值,会用到 sha1 技术和云服务器对暗号,如果你上传的文件比较大众,服务器本身就有,那么就无需二次上传,省去用户的带宽和时间,这也是前面提到的网盘节省空间的方法之一。

而如果即便是极小众资源,阿里依然提供平均 3.6Mb/s 的上传速度。

总的来说在上传这块,除了坚果云较慢,其他网盘基本没什么问题。

当然,上传易,下载可能就要变难了。

先看图,中国移动云盘、天翼云盘、坚果云名列前茅。夺得头筹的中国移动云盘几乎能跑满带宽,坚果云也有至少 8Mb/s,这三款均不限速,虽然之间会有速度差异,但更多的是对资源解析方式及服务器拥堵情况所造成的。

阿里云盘、115 网盘,1 分 44 秒,3 分 31 秒也不差。问题出在迅雷、夸克、百度、城通四哥们。

迅雷每个月有 5GB 优先使用的高速下载空间,空间内你下载速度很快,单文件至少 3MB/s,多文件可达 25Mb/s。

而在高速空间外,迅雷也有 0.45MB/s 的速度。

夸克的常规速度是 0.5Mb/s,水管小,但可以细水长流。

百度的常规速度只有 0.1Mb/s,即便是下载速度倒数第二的城通,也是它的 1.7 倍。

尽管百度有 30s 极速通道试用,但面对动辄几十 G 的大文件时,也如同“蜉蝣撼树”。最后你还是得以 0.1Mb/s 的速度龟速前行。

5G 再快,终究快不过百度。

如果你运气不好,搞不好还会中途文件下载失败,或者下载好后打开显示损坏,更恶趣味的是挂好几天下载后发现是葫芦娃全集...

总之就是,龟速的体验加上不佳的运气,真让人有一种百度正在“以一己之力拖垮整个网盘界体验”的错觉。

有人会说,百度也提供单次付费功能,但几元的售价,快赶上隔壁网盘月会员的三分之一,真的值吗?

除上传下载,文件上传的规则也是需要我们注意的地方。

比如,城通网盘每次只能上传单个文件;迅雷 Mac 客户端无法上传文件夹,只能单选。

还有不同网盘的上传大小也有所限制,多则 5G,少则 1G,你经常同步大文件,就需要选择富裕空间的网盘,或者学会使用分卷压缩。

另外,在线预览也是打工人及宅家青年的关注焦点。

9 款网盘中,坚果云不支持在线预览;115 需要开通 VIP;百度网盘只提供一次给免费用户倍速播放功能;天翼云不支持倍速。

其余网盘,均支持在线播放和自定速度。它们拖动进度条时的响应都很快,这里面体验更好的是迅雷和中国移动云盘,在线播放也给了你 720P。

总的来说,针对免费用户,中国移动云盘、天翼云网盘、阿里云盘做的更好,空间大、上传下载速度佳,移动和电信号码的用户、使用中国移动云盘和天翼云网盘还有 BUFF 加成,当个人云盘很不错。

阿里云盘虽然三者中速度最慢,但够用,常用资源相对来说三者中更丰富。

坚果云主打同步服务,上传下载不限速,但空间小,是用户入坑的最大壁垒,它的用户普遍会开通包月服务,所以不太适合免费用户。

对免费用户而言,迅雷、百度、夸克、城通主打一个速度不快,由于许多影视、软件资源只有这些平台有,所以用的人最多,愿意充钱,体验更好。

资费

根据公开数据显示,有 59.0% 的受访用户付费的主要原因是提升下载速度,其次是存储空间扩容和极速传输。

国内用户的使用习惯,更多是把网盘当下载软件,开 VIP,主要为了下个东西。

如果这些网盘开通会员后只提供加速下载,那开通时的价格就可以横向比较,哪家良心,哪家图利?

但网盘 SVIP 往往附加数十种功能:比如同步备份、在线解压、大文件分享等等。

当然,这些功能你未必需要,总有人需要。但无法否认的是,VIP的整体价格随之水涨船高。

目前,9 大网盘还没有一家提供纯粹的包月制加速服务。

除此之外,网盘会员也有“三六九等”。

有的开通会员不会赠送额外空间,把容量拎出来单卖。

有的套餐花里胡哨,比如百度,推出了娱乐套餐、备份套餐、工作套餐,划分明确,目标精准,且不支持最重要的“极速下载”。

目前 9 款中,只有阿里云盘的会员机制更加简单。

当然,吐槽归吐槽,赚钱理所应当,这是企业生存的必要标准。

毕竟,当数以亿计的用户将个人和家庭数字资产迁移至云端时,网盘就要承担起个人和家庭的工作、生活回忆。

而一旦系统崩坏,数据丢失,势必会对用户数据资产造成巨大影响,所以投入的人力物力、稳定的运营开支、后续的维护措施、都是无法避免的高昂成本。

有专家说过,只有在最大限度地为用户提供优质服务基础上,保持企业盈亏平衡和持续发展,才能保持企业的价值和前途。

也有人质疑,如果满足基本下载需求,就没人开会员了。

但实际上,合理的速度,既能让会员用户感受充值的便利,又能让免费用户不会经历几 GB 的小文件短则半天,几十 GB 的大文件长则三四天的等待。

这样一来,付费用户的优势还在,甲方通过网盘分享的大文件仍然需要我们第一时间打开,这才是比较理想的局面。

结语

05 年,网易推出个人文件功能,成为个人网盘的雏形。自此网盘经历萌芽期快速发展期 ,以及加强监管回归理性的调整期 ,再到现在的局面。

18 年的风云变幻,网盘市场从百家入局的蓝海,变成只剩凤毛麟角的红海。

和网盘不同的是,用户基数在不断增加。根据相关数据显示,2021 年中国个人云存储的用户规模已达 4.41 亿人。

随着 5G、AI 和大数据的蓬勃发展,使用人数迟早会达到微信用户基数的半壁江山(12.6 亿)。而这,已经是一块很大的市场了。

随着资源高度集中,网盘也有了虹吸效应。客户用网盘发的文件,你收还是不收?翻译组用网盘上传的剧集,你看还是不看?当少数资源只有这个平台有的时候,最后你也不得不去用。

有了话语权,网盘大战中活下来的胜者就搞起了各种骚操作。回收空间、降低速率、用闲置网络后台上传的例子不胜枚举。

最近我们还发现一件有意思的事,如果你用百度引擎搜索网盘二字,翻到第五页才能看到其他竞品的下载地址。当普通用户没有太多选择权利的时候,这似乎也是一件可怕的事。

纵观现有网盘历史来说,好像没有什么海誓山盟,唯一不变的真理是事物时时刻刻都在改变。

作为用户,我们不想看到一家独大,也不想因为网盘竞争过于激烈而导致突然关停,从而让辛苦积攒的资源一望皆空。

可能只有 5G、AI、大数据井喷的时代,才会引来新的变局,让个人云服务迎来全新发展,多元化场景提供新的收入方式。

如果能实现良性商业循环,逃离“带宽提速,网盘降速”的魔咒,为用户带来更好的服务体验,才是双方愿意看到的共赢局面。

参考资料:

新周刊:百度网盘:二线巨头的三流生意

艾媒咨询:2022 年中国个人网盘市场研究

图源网络

编辑 :辉仔

百度网盘 72816 中文版(绿色版)【纯净版】【多种版本选择】

百度网盘是百度公司推出的一款云服务产品。支持便捷地查看、上传、下载百度云端各类数据。通过百度网盘存入的文件,不会占用本地空间。上传、下载文件过程更稳定,不会因为浏览器、网络等突发问题中断,文件传输更稳定。

  功能介绍:

  1.下载功能更稳定,支持下载断点续传。

  2.剩余时间预览、总进度操作,文件传输尽你掌控。

  3.支持多文件批量下载及目录下载。

  4.支持文件拖拽上传及目录拖拽上传。

  5.传输完成后可设置自动关机。

〓 资源下载链接 〓

https://pan.baidu.com/s/171nxhRu0_T40PExy7COAkQ?pwd=2400

百度网盘官方客户端~不限速下载 百度网盘不限速

白度网盘最新不限速,官方客户端下载 可跑满带宽【软件名称】:百渡网盘官方客户端不限速下载【软件大小】:208MB【使用说明】:如果你的电脑中存有百度网盘的话,请进行卸载之后安装下方下载的白度网盘版本即可。然后使用CE修改器进行附加调试器进行修改速度。CE修改器大家可以自己自行百度一下,我目前使用的是7.5版本的CE修改器。这里我就不给大家贴CE修改器的下载链接了。下载速度可以参考下方的图片。我已经在图片上标记出来了。【适用平台】:Windows

获取地址浏览器搜索:“爱趣享线报”、“爱趣享软件”,都免费获取

发布评论 0条评论)

还木有评论哦,快来抢沙发吧~