植物大战僵尸2破解版2021下载 游戏防沉迷,名存实亡?

mysmile 游戏人生 245 0

游戏防沉迷,名存实亡?

中新网客户端北京2月23日电 (记者 吴涛)“春节假期我玩了7天游戏,你是这样吗?”有数据显示,我国网络游戏用户超5亿,即每2个网民中就有1个玩网络游戏。

  这么多游戏用户,其中有多少是未成年人?现在一些游戏厂商号称的未成年人防沉迷系统真在起作用吗?

  游戏!游戏!假期玩疯了!

  近日,有媒体报道,“有个26岁小伙连续玩游戏8个小时,竟然脑梗了。”

  还有网友反映,在玩游戏时,经常碰到疑似未成年玩家,“我在春节假期玩游戏时经常能碰到小学生,听声音就能判断,奶声奶气的。”

  “我儿子天天缠着我要‘98K’玩具,还要‘三级包’,后来才知道是一款《和平精英》游戏里面的道具。”还有消费者对中新网记者称,“可是我儿子才6岁。”

截至2020年12月,我国网民年龄结构。图片来源:CNNIC

  据中国互联网络信息中心(CNNIC)的数据显示,截至2020年12月,我国网民规模达9.89亿,其中19岁及以下网民占比16.6%,约1.64亿人,10岁以下网民占比3.1%。

  在网上“冲浪”的应用中,游戏大行其道。截至2020年12月,我国应用市场上游戏类APP达88.7万款,占全部APP数量的25.7%。也就是说,我国应用市场上每4款APP,就有一款是游戏类APP。

  CNNIC数据显示,我国网络游戏用户超5亿。即,每2个人网民中就有1个人玩网络游戏。而在约1.64亿19岁及以下网民中,有多少未成年游戏用户,难以想象。

  游戏防沉迷系统流于形式了?

  目前大部分游戏厂商都号称做了未成年人防沉迷系统。例如,腾讯介绍,网络游戏采用防沉迷系统,让未成年人无法依赖长时间的在线来获得游戏内个人能力的增长、报偿值的增加,有效控制未成年人使用者的在线时间。

  可是真的有效吗?

  据了解,对于未成年人防沉迷,目前不少游戏厂商采取的方式,一是实名认证,筛选出未成年用户;二是对未成年用户累计在线时间超出一定范围内,游戏收益递减,进而约束未成年上网时间。

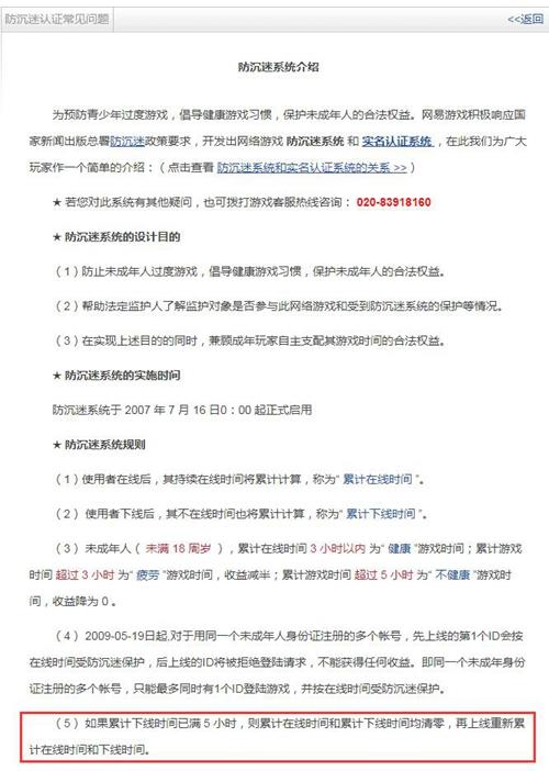
  网易游戏防沉迷系统介绍显示,“未成年人累计在线时间3小时以内为健康游戏时间;累计游戏时间超过3小时为疲劳游戏时间,收益减半;累计游戏时间超过5小时为不健康游戏时间,收益降为0。”腾讯游戏亦如此。

  值得注意的是,游戏收益降为0的累计游戏时间是满5个小时。

  而且,网易指出,“如果累计下线时间已满5小时,则累计在线时间和累计下线时间均清零,再上线重新累计在线时间和下线时间。”如果按照这个规则,从0点开始玩,至当天24时,最多可以玩14个小时游戏。

网易公布的游戏防沉迷常见问题说明。图片来源:截图

  一些网友反馈,腾讯游戏也是如此。有游戏玩家对中新网记者称,“有些情况,累计满5小时候后,可能被游戏要求下线,可过几个小时再登录,又能玩了。”

  对此,腾讯方面表示,“未成年人不可能出现这种情况。而对于成年人,主管部门并没有任何要求做面向成年人的防沉迷。这只是腾讯游戏一种自发的探索,并不是主管部门的要求。”

  记者在调查时还发现,对一些竞技类游戏来说,很多玩家体验的是PK或竞技的乐趣,游戏收益对他们来说并不算重要,所以依靠收益递减等方式难以起到防沉迷的约束作用。

腾讯游戏防沉迷规则介绍。腾讯官网截图

  另外,游戏防沉迷系统的关键一环是实名认证,但有些游戏实名认证都是“马马虎虎”,随便填写个名字和身份证号就能通过验证。记者体验了《植物大战僵尸2》,随便填写虚构名字和身份证信息后,实名验证就可以通过。

  记者调查发现,网络上有大量的实名信息,“去网上找名字和身份证信息通过游戏的实名认证几乎是公开的秘密,小学生都知道。”

  人脸识别防沉迷能有效吗?

  实名认证无法达到效果,如何鉴别正在游戏的玩家到底是通过实名验证的成年人还是未成年人?这成为目前游戏防沉迷的难点。

  为了解决这个问题,有些游戏厂商推出人脸识别功能,号称未成年人游戏防沉迷的“杀手锏”。

游戏中人脸识别提醒,但可以选择“拒绝”。截图

  不过记者在采访中了解到,以《王者荣耀》为例,有用户称,“只需要人脸识别1次就行,以后便不会再提示。”而滴滴跨城顺风车等其他一些风险较高的网络应用,每次使用都需要人脸识别。

  对此,腾讯方面表示,针对疑似未成年人的人脸识别验证已经覆盖腾讯运营的所有游戏,凡是出现系统要求做人脸识别验证的情况,无论是“未通过”还是“拒绝验证”都会被纳入防沉迷管理。

  实际上,记者2020年12月份体验《王者荣耀》时也碰到人脸识别弹窗,但“拒绝验证”了几次后,至2021年春节假期,再也没碰到过人脸识别弹窗。

  腾讯表示,对于成年人,主管部门并没有任何要求做面向成年人的防沉迷。可网友疑问:人脸识别不就是为了抽查疑似未成年玩家吗?如果“拒绝验证”几次就不再抽查了,那意义显然会打折扣。

  相比而言,腾讯已是在未成年人游戏防沉迷方面做了较多工作的。现实中,很多游戏厂商目前没有上线人脸识别来鉴别未成年游戏用户。

  当然,腾讯也是目前国内最大的游戏厂商,且遥遥领先于其他企业。据其2019年财报显示,在全球最流行的10款手游中,有5款为腾讯开发。腾讯2020年三季度财报显示,在2020年前10个月,《王者荣耀》日活跃用户平均超1亿。

  为什么游戏防沉迷难?

  首先游戏厂商推动意愿较差,很多看起来业务繁杂的企业收入主要来源其实是网络游戏。

  腾讯财报显示,2020年第三季度,网络游戏收入增长45%至人民币414.22亿元。平均下来,每天靠游戏收入约4.5亿元。

图片来源:腾讯公布的财报数据截图

  网易财报显示,2020年第三季度,在线游戏服务净收入139亿元,同比增加20.2%。当季度,网易收入186.58亿元,也就是说游戏收入占比总收入高达约74%。

  其次,如上述腾讯所说,国内目前并没有强制做面向成年人的游戏防沉迷要求。很多方面还处在探索阶段。

  2019年11月,国家新闻出版署发布《关于防止未成年人沉迷网络游戏的通知》,要求网络游戏企业应探索作出适合不同年龄段用户的提示;有关行业组织要探索实施适龄提示具体标准规范,督促网络游戏企业落实适龄提示制度;网络游戏企业应注意分析未成年人沉迷的成因,并及时对造成沉迷的游戏内容、功能或者规则进行修改。

  但实际操作中,游戏厂商在设计时往往为了增强用户粘性,设计各种权益诱导用户长时间在线。

  例如,《QQ三国》中设计了“活力”的概念,只有用户在线才会获取(花人民币购买相关道具除外),而在游戏中,很多地方都需要“活力”,所以游戏中有些用户保持每天长时间在线,就是为了“活力”。

  有分析人士指出,未成年人防沉迷需多方面共同发力,需要家长、学校等社会各界力量履行未成年人监护守护责任,加强对未成年人健康合理使用网络游戏的教导。你说呢?

(中国新闻网)

“儿子每天打游戏,10小时不停手”为啥防沉迷系统根本防不住?“上号器”了解一下,据说供不应求

进入暑假,家长张伟发现,16岁的儿子一直在打游戏,每天十几个小时不停手。

“防沉迷系统也防不住,他有各种办法。”张伟感慨道,所谓“办法”,其实就是租号和买号。

根据线索,8月上旬,新京报记者调查发现,为防止未成年人沉迷网络游戏,游戏公司多年前就已推出防沉迷系统,我国法律也明令禁止向未成年人出售网游类商品,但在一些电商购物平台和社交软件上的成人实名制网游账号买卖,成了规避“防沉迷”的灰色地带。

这些商家用“无时间限制”等广告语吸引未成年玩家,只要付款,就能获得成人实名认证的网游账号,使用时段、在线时长、充值金额将不再受到防沉迷系统限制。在利益驱使下,更有黑产人士用软件替未成年人破解网游防沉迷系统中的人脸识别。

“身份识别是网游防沉迷系统在落地过程中遇到的最大难题。”中国社会科学院大学互联网法治研究中心执行主任刘晓春接受新京报记者采访时表示,一旦未成年人通过灰色交易获得成年人实名认证的账号进入游戏,防沉迷系统便难以对其进行全面监管。

除了国家立法、行业守法外,刘晓春认为,家长也应该加强引导,在日常生活中陪伴孩子参加有益身心健康的娱乐活动,当他们有了更多选项后,才更有可能不再沉迷网络游戏。

在电商购物平台上,充斥着大量出租、出售成人网游账号的店铺。网页截图

网店批发“无限制”网游账号

三年前,张伟发现上初一的儿子经常往一款名叫《王者荣耀》的游戏里充值,“一睁眼就开始玩游戏了,一直玩到凌晨三四点才睡觉。”

张伟在《王者荣耀》的防沉迷系统中绑定了儿子的游戏账号,并启用“家长模式”。如果儿子的在线时长超过规定时间,系统就会阻止登录,但张伟发现,孩子还能玩。

张伟曾困惑好久,后来才知道,在未成年网游玩家群体中,购买和冒用成年人实名认证账号早已是公开的秘密,即便很多游戏运营商规定账号不可给他人使用。

在二手交易平台转转上,不仅有个人出让闲置账号,更有工作室、团队进行账号买卖。至于账号来源,一名号商讳莫如深,“自己生产的一手货。”

某电商平台首页,输入某个网络游戏的名称,页面也会弹出大量租号、卖号的店铺,“自产自销,无时间限制,数十万账号可选”的广告语充斥其间。在这里,腾讯旗下的《王者荣耀》《英雄联盟》《和平精英》等热门游戏账号都能轻易买到,而且针对微信区和QQ区,苹果和安卓操作系统的手机,都有专属账号。其中,销量超过十万件的时之沙官方旗舰店,“安卓一小时,至尊宝+其他皮肤”的套餐仅标价1.6元。

曾从事游戏行业的小欧透露,电商平台上的账号交易只是冰山一角,更多买卖会通过游戏交易网站进行,“大型账号批发商手中存有上百万个游戏账号,他们通过游戏交易网站出售给小型代理商牟取暴利,一些电商平台上的小号商也会向他们批量买号,一次性买三五千个账号。”

8月5日,新京报记者在时之沙店铺租了一个《王者荣耀》账号试用。这是一个苹果手机3小时的“爆款V8号200-360皮肤号”,只掏了9元。尽管这账号“限时”3小时,但已经超过了目前《王者荣耀》对12周岁以上未成年人非节假日每天在线时长不超过1个小时的限制。商家直言,“如果遇到健康系统,稍等15分钟后再登录,到时间可以不用下号。”按照其说法,如果没有人再来租记者购买的这个游戏账号,就可以一直玩下去。

时之沙店铺关于商品描述有一栏使用说明:据文化部规定,购买网游类商品,必须年满18周岁。但整个购买过程中,商家也没有核实记者的真实年龄。

“现在都涨价了,供不应求。”某电商平台上另一个卖家利铭网络游戏专营店(以下简称“利铭网游”)表示。

按照腾讯游戏在服务条款《腾讯游戏许可及服务协议》中的规定,用户不得将游戏账号以任何方式提供给他人使用。

根据小欧的观察,尽管游戏公司明令禁止,但买卖账号的乱象在游戏圈一直存在。以前,游戏交易平台上的大部分账号都销往了游戏工作室,其次才是未成年人。近些年,游戏公司加大了对账号交易的打击力度,但账号买卖仍然以“游击战”形式存在。

腾讯卫士公布的数据显示,2019年4月,共打击违规账号超过18万个,游戏类交易诈骗举报量上涨明显,在商品账号交易、虚假充值、游戏代练、解防沉迷、游戏外挂五种类型中,商品账号交易诈骗举报量最多,占51%,诈骗的经典套路就是以低价的幌子引诱无收入的学生族。

在二手交易平台上,有商家批量出售成人无防沉迷游戏账号。网页截图

“一键解锁”官方登录通道

部分游戏运营商,很早之前就推出了未成年人健康上网保护措施,打击账号交易和租赁,但规避的新方法也层出不穷。很多号商利用其他软件,来为账号登录游戏“保驾”。

记者在时之沙店铺下单租号后,商家立即发来一个“上号器”软件的下载链接,并提供了一个专属“解锁码”。

商家叮嘱,“近期为了避免出现设备锁、卡验证码,必须使用上号器上号。”店铺的《租号须知》还提到,上号期间,如出现人脸识别与防沉迷,请联系客服处理。

下载完成后,记者手动输入“解锁码”。此时,不需要手动打开该游戏的官方登录通道,“上号器”就会自动登录所租赁的游戏账号及其密码,直接跳转进入游戏界面。

记者在某电商平台上还观察了多家租赁“已认证”网游账号的店铺,租号流程大同小异——只要通过一款“上号器”软件解锁,未成年玩家就能轻松绕开“实名制”关卡。

但租号只能解一时之渴。16岁的高中生小杰是《王者荣耀》的多年玩家,他直言,身边很多同学都用父母的身份证号进行了实名认证,但他的父母不同意,一年前,他花几块钱,干脆买了一个“永久账号”。

小杰所说的“永久账号”,是指该账号的身份认证信息为成年用户,在游戏中不会受到针对未成年用户的限制和监管。“相当于我们借成人的号在玩。”小杰说。

或许正是像小杰这样的玩家一直存在,商家们在店铺内赫然打出“秒换绑”“稳定防封”“永久账号”“支持改密”的广告语揽客,至于这些“永久账号”究竟能在多大程度上帮他们躲过防沉迷系统的监管,商家们其实心知肚明。

卖家利铭网游透露,“(本店卖的)成年人账号都通过了实名认证,说是不限时长玩,但是真要一直玩,玩个不停,时间长了,系统肯定就会让验证人脸,这规避不了的,全靠自己控制时间。”

见记者下单了一个QQ区王者荣耀“永久账号”,利铭网游不断重复一句话,“扣(QQ)区永久账号一定要换绑。”所谓“换绑”,即买家用自己的手机号绑定购买的游戏账号,其目的主要是方便今后登录游戏时接收短信验证码。

换绑流程并不复杂:买家给卖家提供自己的手机号,按照卖家提示,很快就能完成“换绑”。

接下来的几天,记者多次登录在利铭网游店铺内购买的账号,使用时段、在线时长的确没有受到防沉迷系统的限制。

在社交平台上,有“人脸”黑产人士提供代过游戏人脸识别的服务。网页截图

“人脸识别”黑产钻“实名制”空子

这条产业链上,账号买卖只是冰山一角,在利益驱使下,更有黑产人士为未成年网游玩家提供“过脸”服务。

这些黑产人士并不难找。在知乎上搜索“xx游戏人脸识别”,一条“打游戏的时候出现人脸弹窗怎么办?”的帖子跃然而出,并附有其QQ号。添加好友后,对方信誓旦旦地说,只要给人脸二维码,不用上号,其就能帮过人脸。

聊天中,这名黑产人士还提到,买别人的二手号,换绑了手机号,基本上都容易弹人脸(识别),时间上并无规律,即使再次过了人脸也会重复弹,只是概率不一样,“但重复识别几次就稳定了。”

在转转平台上,卖家讯讯网游则表示,如果被系统抽中进行人脸识别,到时候随便找个满18岁的人刷脸即可。

这番话,实际上也从某种程度上折射出部分网游“实名制”存在一定漏洞——只认身份证号,不认人。

在体验手游《植物大战僵尸2》时,记者从网上找到了一份姓名和身份证号码大全,随机填入其中一串身份证号码,系统显示“已实名认证”,就这样顺利进入游戏,持续玩了2个多小时,未受到未成年防沉迷系统在线时长限制。

黑产人士在微信群组里演示如何用手机代过人脸。网页截图

“实名制”流于形式,社交平台上由此催生出大量黑产人士。

“35(元)出明天毕业”“40(元)帮过,给料子,接精修,出精修教程。”“预定17号毕业,高清白底,高清白底······”最近半个月,在一个聚集了众多“人脸”黑产的微信群组里,每天都有人发布这样的“人脸”买卖消息。

外人很难读懂“人脸”黑产圈的“语言系统”。据知情人士介绍,“料子”就是用大头照制作出成品视频,“毕业”则是指年满18岁。“他们专找那种快要成年的人来过人脸,收料子、修图等环节都有专人来做,还通过代理一级级往下发展。”

该群的黑产人士小明称,他收的“料子”一般都用来过游戏人脸,自己卖渠道,首次收费80元,后续服务20元。“我自己做一单赚60多(元),没头的时候就收别人的,一单(赚)30多(元)。”

除了卖渠道牟利,小明还出“技术”。“588元包一套,一部三色手机,自动卡色软件,一天上手。”为展示实力,小明推荐记者加入他的“千人客户群”。按照他在群里的说法,过脸当天显示未成年,第二天八点自动成年,或者凌晨改密,点链接刷新成年,成年后无限制玩。

为了维持客源,小明需要不断寻找即将成年的“人头”。当记者对此表现出兴趣后,他开出条件——每个人头给予200元酬金,“发名字和身份证号,到时候配合扫脸就行。”当问及更多过脸细节时,小明变得谨慎起来,“这个你别管,你还没到这一步。

“人脸”黑产人士小明在QQ空间发布“代过游戏人脸识别”的信息。网页截图

身份识别成“防沉迷”关键

共青团中央维护青少年权益部、中国互联网络信息中心于2021年7月发布的《2020年全国未成年人互联网使用情况研究报告》显示,玩游戏仍是未成年网民的主要网上休闲娱乐活动之一。

在网游玩家中,未成年人是一个庞大的群体,但他们身心尚未健全,综合判断能力较弱,容易在游戏世界里迷失自我。因此,防沉迷系统从2007年正式在我国投入使用以来,一直被赋予更多社会责任和公众期待。

我国近年来也在不断加码监管措施。国家新闻出版署在2019年10月25日印发的《关于防止未成年人沉迷网络游戏的通知》中,除了规定账号实行实名制度、严格控制未成年人游戏时段、时长外,针对未成年玩家的付费服务内容也有明确要求,比如,同一网络游戏企业所提供的游戏付费服务,8周岁以上未满16周岁的用户,单次充值金额不得超过50元人民币,每月充值金额累计不得超过200元人民币。

针对网游游戏监管,今年6月1日起正式施行的新修订的《未成年人保护法》提出,网络游戏、网络直播、网络音视频、网络社交等网络服务提供者应针对未成年人使用其服务设置相应的时间管理、权限管理、消费管理等功能。

游戏公司也在技术上加强举措。如腾讯游戏健康系统正式上线“零点巡航”功能,旨在对夜间游戏超过一定时长、实名为成年人的账号进行人脸重点筛查。凡是拒绝或未通过人脸验证的,将被当成未成年人,纳入腾讯游戏健康系统的防沉迷监管并踢下线。该功能目前已在《王者荣耀》、《和平精英》等超过60款产品上线。

中国社会科学院大学互联网法治研究中心执行主任刘晓春接受新京报记者采访时表示,尽管防范技术在升级,可一旦未成年人通过灰色交易获得成年人实名认证的账号进入游戏,防沉迷系统便难以对游戏时段、时长、充值消费金额进行全面监管。可以说,身份识别依然是防沉迷系统在落地过程中遇到的最大难题。

为了解决这一现实问题,新修订的《未成年人保护法》明确,国家建立统一的未成年人网络游戏电子身份认证系统。同时按照规定,6月1日前所有上线运营的游戏须全部接入这一国家层面的实名验证系统。

此外,根据国家新闻出版署于7月28日发布的一项公示显示,《网络游戏防沉迷实名认证技术要求》拟列入新闻出版业2021年第一批行业标准立项计划。这意味着,网络游戏防沉迷实名认证将迎来国家标准。

8月3日,新华社主管的《经济参考报》刊发题为《“精神鸦片”竟长成数千亿产业》的报道,再度引起社会对未成年沉迷网络游戏问题的广泛关注。受访专家指出,要把牢网络入口关,减少未成年人接触游戏的机会。政府严格履行监督职责,依法、持续对平台监管,对处心积虑突破底线、祸害社会的企业要追究到底。

除国家立法、行业守法外,刘晓春认为,父母作为未成年人的第一监护人,当孩子登录游戏时,应该给予更多关注和监护,引导他们在青少年保护模式下健康用网,堵不如疏。同时在日常生活中,也要陪伴他们参加有益身心健康的娱乐活动,当孩子有了更多选项后,才更有可能不再沉迷网络游戏。

(文中张伟为化名)

新京报记者 金贻龙 实习生 何宇

编辑 甘浩

校对 柳宝庆

植物大战僵尸2常用攻略

前言:相信很多人都曾玩过并且会玩这款经典的游戏《植物大战僵尸》,第二部是在它的基础上进行的,从一个单机游戏变成了半联网游戏

如何更快更早的获得好植物,早就已经是我们​老生常谈的废话了,但是依旧很实在(尤其对我们这些玩了又玩的人)

(现在的植物大战僵尸2—2021年2月1日)

开一个新号(未加括号的都是不充值的情况的)​,前面埃及15颗星都过了后,现有植物基本就是二阶豌豆,向日葵,坚果,冰菜之类,开宝物那里会开出回旋镖射手,应该是这个,还有个其他植物,钻石首抽不要留,直接交(反正我抽中的是个平顶菇,差点气死 [流泪])但你现在还是很菜。

那有没有什么方法可以很快改变这些呢?

答案是有的,开世界的选择并不是一定的,看个人。

前期最好就是开海盗,没有为什么,简单还好打,困难问题也不大,后面的话别说可以传送带了,就是让你选自己的植物都不一定打得过(作者亲身经历2打3被虐)

(通关的海盗港湾)

考虑到植物现在的活动越来越多,下面就拿一些典例出来讲讲

①旅行原木:每周有一次植物体验关卡,打完获得植物碎片宝箱(大概率出橙紫),每天打够20活跃度就能获得一个植物碎片宝箱(大概率出紫蓝绿),每天最多30(打四次关卡,2次挑战,一次花园战争和超值联赛,获得15个碎片),但一周的活跃度够150就又可以获得一个植物碎片宝箱。

世界任务就是打中间巨人关和僵博的关卡,中间巨人关三星打完可以获得个固定的一阶植物,僵博也是。这是个获得碎片的好途径,但不快。

(旅行原木里的内容)

②日常挑战:挑战的话周一三五六日是巨人,二四五六日是邪恶入侵,雪人关卡天天有

(挑战模式)

③潘妮小店:这是每天都可以获得植物碎片的最快途径,潘妮小店出的碎片有时候可以买(对自己有用的情况下),但会越来越贵

(潘妮小店)

④对战:这是零氪玩家获得高阶植物的必备,前期进去那可真是一无所有,用来换碎片的奖牌也没多少,很难,前中期就最好用海鸥僵尸,技能是丢炸弹,好用,打邪恶戴夫和店铺都特别好用。每天可以进去收租升级买碎片,获得植物碎片的最稳定最直接的来源,商店有时候是一个月更新,有时候是两个月

(对战商店)

(满级对战基地)

⑤超值联赛:要打超值联赛的话,前期最好就是先打到210颗星,因为可以领取到2阶竹笋战机,第一周的超值联赛好过,不然二阶豌豆打小丑会很难受(作者实测)

(超值联赛一览)

这就是前期玩pvz2的可行的参考攻略,希望能对各位玩友能有所帮助,谢谢大家!

发布评论 0条评论)

还木有评论哦,快来抢沙发吧~