笔记本电脑玩dnf分辨率低 DNF:2K屏幕dnf界面过小?调整一下DPI就好了

mysmile 游戏人生 228 0

DNF:2K屏幕dnf界面过小?调整一下DPI就好了

作者:纯洁的银魔酱

上周更新后有部分小伙伴出现了窗口变小的情况,让我们看看怎么解决。

1.桌面分辨率及图标大小设置,桌面右键->显示设置

由于我分辨率是2560*1600,所以这里我设置150%,可以根据分辨率大小修改2.dnf应用设置打开dnf文件所在位置,文件为DNF.exe,路径我的为

可以wegame左边游戏列表dnf右键->目录进入右键dnf.exe->属性->兼容性->更改高DPI设置

勾选替代高DPI缩放行为,下面选择系统,也就是相当于设置为第一步所设置的150%3.进入游戏,设置窗口分辨率

设置为1280*800,由于缩放比例150%,所以相当于1920*1200

都2022了DNF卡顿还不优化?不如自己来(全文干货)

现在的电脑的系统普遍都是WIN10,但是DNF作为一个08年的游戏,优化仍然跟不上,从过去饱受诟病的掉线城与虚弱勇士,六字真言的噩梦到现在仍然是再高的配置都不敢说玩DNF不会卡。而玩游戏卡顿,让我们不论是搬砖还是打团甚至于普通刷图都会非常难受,严重影响了玩游戏的心情。那么策划不优化游戏,我们只能自己优化,接下来就整合一下网络上各种优化DNF卡顿的小技巧把。

首先是WIN10系统方面的优化:

1、设置虚拟内存不要以为内存够大就不需要虚拟内存了,虚拟内存也叫分页文件。是提高内存纠错以及交互内存管理的非常有用的功能,所以建议系统盘让系统自动管理,而存放DNF的分区则设置2G-5G左右。

步骤:右键桌面此电脑→高级系统设置→高级→性能→设置→高级→虚拟内存→更改→去掉勾选自动管理→选中安装DNF的硬盘(因为EZ的DNF安装在固态C盘上所以选择C盘)→输入虚拟内存大小→点击设置→点击确定→重启生效

2、打开磁盘优化Win10支持对固态硬盘的优化功能,实际上就是TRIM功能。固态硬盘需要先擦除空间再写入,所以为了避免写入时再去进行擦除操作而影响掉速就需要开启TRIM功能定时擦除空间。

步骤:右键开始菜单→运行→输入CMD→确定→输入fsutil behavior query disabledeletenotify→回车→看返回数值是0则已开启,1则继续下一步→输入fsutil behavior set disabledelete nofify 0→回车3、打开储存感知使用WIN + I 快捷键打开设置 - 系统 - 存储界面然后打开存储感知功能,这个功能是Win10才有的自动清理垃圾的功能。可以定时清除系统以及用户产生的垃圾文件,可以避免因为系统长时间运行造成的缓慢,非常好用。

4、开启卓越性能模式这个功能就是强制锁处理器主频的,一定要打开。

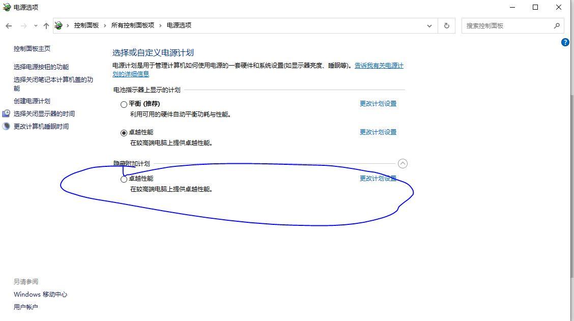
步骤:右键开始菜单→点击Windows PowerShell(管理员)→输入powercfg -duplicatescheme e9a42b02-d5df-448d-aa00-03f14749eb61→回车→打开控制面板→选择电源选项→展开隐藏的附加计划→点击卓越性能

5、禁用Diagnostic诊断服务

步骤:右键开始菜单→点击运行→输入services.msc后点击确定→在右侧窗口找到DiagnosticPolicyService并双击→选择禁用→点击应用→点击确定6、关闭休眠

步骤:按卓越性能打开电源计划步骤→点击更改计划设置→将接通电源全部选择从不(如果非要用笔记本还要用电池玩可以把用电池也改了)→保存修改

7、关闭传递优化功能

步骤:win+I→点击更新与安全→点击传递优化→点击关闭8、关闭游戏模式

步骤:win+I→点击游戏→点击游戏模式→点击关闭9.提高ADSL传输速率(谨慎使用)

原理是提高响应速度,理论上可以降低延迟,切换装备流畅,切换场景减少卡顿。

步骤:win+I→点击应用→点击程序和功能→点击启动或关闭WINDOWS功能→找到Microsofe消息队列展开→勾选MSMQ触发器和MSMQ DCOM代理→确定→重启→右键开始菜单→运行

→输入regedit→找到路径HKEY_LOCAL_MACHINE\SOFTWARE\Microsoft\MSMQ\Parameters→右侧空白处右键选择新建一个QWORD值(跟随系统位数)→数值名称为TCPNoDelay,值为1,点击确定→重启

10.关闭nagle算法

TCP算法中将数据小包打包成整体后统一发送,减少传输次数,相对的因为传输频率降低会增加在线操作的延迟。

步骤:右键开始菜单→运行→输入regedit→找到HKEY_LOCAL_MACHINE\SYSTEM\CurrentControlSet\Services\Tcpip\Parameters\Interfaces→乱码文件中选择右侧有DhcplPAddress的→在包含的空白处右键建立两个DWORD值(32位),分别命名为TcpAckFrequency和TCPNoDelay,值为1(所有包含的都添加)→重启

11.降低系统视觉元素

降低系统动态元素对于系统资源的占用。

步骤:右键电脑→属性→高级系统设置→性能→设置→调整为最佳性能(不习惯外观的可以酌情勾选)

12.显卡设置

通过调整显卡设置,提高DNF运行的流畅度。EZ这里用的是N卡,如果是A卡则需要去官网下载对应最新驱动然后设置上与N卡类似,另外A卡有个全局OverDrive就是超频,建议自行百度设置。

步骤:右键开始菜单→打开控制面板→找到显卡控制面板→点击3D设置→按上图设置后点击应用

14.DNS设置

DNS设置为国内的这样降低DNS查找延迟,可以使用腾讯电脑管家的DNS选优工具进行测试筛选,也可以设置为阿里的223.5.5.5 /223.6.6.6

步骤:打开控制面板→找到网络和Internet→网络和共享中心→点击以太网(或连接的WiFi位置相同)→点击属性→点击IPV4→点击属性→点击使用下面的DNS服务器地址→输入选择的DNS地址点击确定

15.关闭sysmain服务 这个sysmain服务实际上就是预读取功能,系统会自动判断你对于哪些文件经常操作,然后进行预读取。所以DNF经常读取文件会导致系统误判,从而影响性能。

步骤:右键开始菜单点击运行→输入services.msc确定→找到sysmain服务,双击进行设置→选择禁用→应用→确定

16.将DNF文件夹名称改为英文

17.关闭wegame的网络加速和启动加速功能

18.游戏内优化

分辨率影响不大,随意即可,关闭画质提升和垂直同步,勾选每秒帧数提升和角色重叠功能,帧数限制拉满,可视角色为0,纹理质量效果设置设置为低,关闭所有特效和技能全透明,自身伤害字体透明(在伤害字体装扮设置),然后关闭武器特效。当然如果觉得某些特效非常好看,且已经习惯可以选择性保留。

到此为止就是本文全部的优化了,如果觉得这份优化攻略有用的话,麻烦给EZ点个关注和赞哈,如果还有什么比较好的优化方式,可以在评论区留言帮助更多的小伙伴,让上古游戏不再卡顿。

后续的话,EZ会针对玩过的角色按职业进行加点思路、装备搭配思路的介绍,有时间的话也会考虑出一些搬砖实战的视频,给小伙伴们参考一下搬砖技能释放的技巧以及方式,对DNF游戏搬砖有兴趣的小伙伴可以关注EZ一下,了解更多关于DNF搬砖的技巧~

为啥好电脑玩DNF还是卡?DNF游戏配置分析

DNF作为一款老游戏,其配置要求也随着版本更新不断在变化。不过即便配置再变化,其对玩家电脑的要求也不高。但是为什么总有玩家会问自己非常好的电脑玩DNF怎么还是卡帧。下面针对这个问题我就来详细解释下。

第三重要:磁盘性能

当年刚玩DNF的时候,游戏大小只有600M,而现在DNF已经超过11个G,古老的5400转机械硬盘读取速度在SATA3.0协议下往往只有100MB/s左右,而即使是杂牌固态硬盘的读取速度也在350MB/s以上了,现在NVME固态的读取速度更是有1500MB/s以上,读取速度直接影响游戏的登陆速度与游戏进行时读取内容的速度,硬盘性能差的电脑,往往会有登陆游戏偏慢、进图时读条速度慢、过图黑屏容易出现loading瞬间掉帧的情况。需要注意的是,游戏必须放在固态硬盘里才有用。

第二重要:内存

大内存和固态硬盘对DNF的流畅度显然是有用的。大内存使DNF游戏运行时可以尽可能多的把游戏内容资源储存在内存中,而4G或者更低的内存下,由于无法满足DNF对内存的基本要求,不少数据可能会被暂时存放到虚拟内存中,其读取性能显然比存贮于内存中要差。

需要注意的是,一般新买电脑都是单条内存的,如果多加一根同样规格内存组成双通道,可以提高内存带宽,能少许提高DNF游戏帧数。

第一重要:处理器性能

DNF作为2D贴图游戏,并且游戏内伤害数据运算量极大,可以说游戏表现会严重依赖处理器的性能。至于需要多少核心以上呢?运行DNF时打开任务管理器,可以发现只开DNF的时候,处理器最多只有4个核心处于工作状态,基本可以认为,超过4个核心时,再增加处理器核心对DNF的运行就没有作用了(由于超线程的存在,双核四线程也可以视作4核心来看)。那么之后靠什么进一步提高DNF的运行效果了呢?自然就是单核性能了。单核性能可以直接用CPU-Z工具或者国际象棋工具看,最为客观,无需什么特殊跑分软件。如果没有跑分软件或者根本就不会用,也可以直接根据处理器主频来考虑,一般处理器主频能达到3.0Ghz以上就差不多满足流畅玩DNF的要求了,酷睿I5以上和Ryzen5以上处理器都有睿频,要看运行的实际频率。

当然3.0Ghz只是一个差不多的标准,毕竟当年的奔腾4都有3.0Ghz以上的呢。通常来说,早于2011年产的处理器就不要考虑了,果断换电脑吧。购买新电脑的则尽量以买新不买旧为标准,尽量不要购买洋垃圾配置电脑来玩。

误区分析:

显卡呢?显卡不要了吗?

DNF是个完全不依赖独显的游戏!那些说某某职业特效华丽烧显卡可以醒醒了,独显对游戏的优化主要在于3D显示加速,DNF是以C/S架构自研的2D显示引擎,游戏运行效果仅依赖于处理器带来的2D显示软加速效果。独立显卡的3D加速对DNF是没有任何效果的。

再强调一遍,独立显卡的3D加速对DNF没有任何效果!或者直接了当地说,独显对于DNF就是无任何作用。什么某职业特效华丽导致显卡燃烧升温之类的均属于胡扯,你就是组4个召唤刷图也用不到独显半毛钱性能。独显主要是给当下流行的大型游戏提供3D加速,比如绝地求生这样以虚幻引擎为基础的游戏。

讽刺的是,英伟达新驱动反而起到负优化作用,导致卡帧,部分玩家反应win10卡顿往往就是因为win10系统默认集成独显最新驱动。这种情况可以考虑在英伟达控制面板里设置DNF为集显(核芯显卡)运行。

DNF推出高画质模式后没有进行任何后续优化,大厂也都不屑于为单独的某个老式2D引擎游戏去优化显卡驱动,因此DNF的高画质模式目前为止一直是存在问题的。很多玩家反应的掉帧问题在修改为800*600分辨率并关闭画质提升后就解决了。如果实在是想要开启高画质模式的,建议使用win7系统并升级到最新的集显驱动,注意是集显驱动,HD520以上的最新集显似乎是支持高画质模式的。对于不怎么懂电脑的就别折腾了,老老实实800*600玩吧。

最近看了部分优化帖,很多人误认为调低DNF的纹理效果、效果设置并关闭光环显示能提高游戏帧数,然而这里需要告诉你们一个不幸的事实——调低这些效果对DNF帧数几乎无任何影响,除了让画面辣眼睛以外无任何意义。也就只有那个每秒帧数设置有一定意义,必须要拉满到300。

最后说下个人在测试多种配置电脑运行DNF效果后,得出的DNF配置建议(官网的配置需求目前还写着是奔腾4,千万别信,我上小学时候家里电脑就是奔腾4,比很多00后年龄还大了)

最低配置:

硬盘:120G固态硬盘1 [3 m. F* @% O

内存:4GB DDR3*2(双通道)

处理器:

台式机:Intel I3 2120以上/AMD 速龙II X4以上

移动端:Intel I5 3230M以上/Intel I5 6200U以上(不推荐AMD笔记本)

操作系统:win7 64位

推荐配置:

硬盘:120G以上NVME固态硬盘

内存:8GB DDR4*2(双通道)

处理器:

台式机:Intel I3 6100以上/AMD Ryzen 3 1300X以上

移动端:Intel I5 6300HQ以上/Intel I5 8250U以上(不推荐AMD笔记本)

操作系统:win7 64位或者win10 64位(version 1607)

附加测试案例:

3个平台DNF帧数对比

测试平台1:XPS(I7 8550U集显UHD620,8GB DDR4*2)

稳定帧数254左右

测试平台2:(I7 6700HQ,8GB DDR4*2,GTX960M独显):

稳定帧数233左右

测试平台3:台式机(Ryzen 3 1300X,8GB DDR4,独显GTX1050)

稳定帧数253左右

只有集显玩DNF照样超250帧!当然实际上帧数差距只来自于处理器单核性能的差距,I7 8550U单核性能和台式机Ryzen 1300X相近,两者性能均领先于6700HQ。在没有负优化驱动、内存充足的前提下,DNF游戏帧数确实完全决定于处理器单核性能,而和显卡无关

补充内容

首先以上内容全部建立在DNF原始画质下测得,高画质下会怎么样那就不知道了,关于高画质下卡的问题完全没测过因此暂无法回答相关问题。

另外根据部分人反馈情况来看,较古老的集显和阉割过的集显运行DNF效果也是不太好的,设置集显运行DNF只针对部分配置很高但是却莫名其妙卡的人有效,而且画面分辨率必须是原始分辨率并关闭画质提升选项。另外,早于2016年的N卡驱动对DNF的优化是正常的,游戏卡的也可以考虑用较早的驱动而不是费力气去改显卡设置。

可以这么说一下:

1、部分人出现DNF独显负优化主要是更新了最新独显驱动或者win10内置最新驱动带来的,设置集显运行DNF或者使用较早显卡驱动版本可以解决。

2、低规格处理器和集显规格被阉割的处理器是必须要用独显玩的,这可能是CPU拖后腿,也可能是集显性能实在不行。集显用最新驱动即可,老的集显驱动反而有问题。' r9 F8 }- y4 l

3、高画质下DNF究竟需要啥配置没研究过,如果你说开画质提升后游戏卡我是无法回答的,我没研究过。想要搞明白高画质下DNF怎么样才能不卡的,可以自行搜集一些平台进行测试看看,并记录下详细配置、操作系统和驱动程序版本等进行分析。

部分人反馈问题的解决建议

1、用了固态,第一次登陆游戏还是很慢。

解决:登陆游戏后请点击下那个黑屏后转圈的游戏载入界面,保持DNF处于活动窗口状态,你会惊奇发现进游戏速度变快了

2、win10系统下运行DNF经常出现掉帧情况 第一考虑用早期的独显驱动,解决不了就尝试在显卡控制面板里设置集显运行DNF;还是不行请注意你是否使用了第三方输入法,win10系统下使用第三方输入法(包括搜狗、QQ等)会导致掉帧问题,这个问题无法解决,只能使用微软内置的输入法。

3、win10系统玩DNF磁盘、CPU占用都是100%)

这个只能靠换固态硬盘解决,win10常见BUG,也可以把系统换成win7(仅限不晚于6代的酷睿和Ryzen的处理器)。还可以尝试卸载麦咖啡杀毒软件,除了卡没多大用,别乱点网站就行。

4、6300HQ,960M显卡,升级独显驱动以后游戏爆卡只有30帧,玩2分钟游戏就闪退了

这个问题请把驱动回滚回去,我有次抽风去升级了独显驱动也变成这样子了,下载了2015年原厂驱动后就解决问题了。我用的驱动版本是376.330

本文来源:多玩论坛

发布评论 0条评论)

还木有评论哦,快来抢沙发吧~