超级玛丽4号 4款“超级玛丽”大比拼,哪款更值得买?

mysmile 数码极客 269 0

4款“超级玛丽”大比拼,哪款更值得买?

“超级玛丽”系列产品一直是重疾险的“顶流”,前段时间有多款产品上线,让人眼花缭乱。我们也收到了许多新老用户的留言:

新出的产品和之前的相比哪个好?已经买了的要不要换?新品这么多,究竟选哪款?

今天我们就来一一解答大家的问题,文章具体分为以下内容:

之前买了「超级玛丽」系列的产品,有必要换吗?目前在售的「超级玛丽」系列产品,究竟选哪款?买不了「超级玛丽」系列,还有其他产品值得选吗?

之前买了超级玛丽的产品,有必要换吗?

「超级玛丽」系列已经“火”了好几年,并且每年都会升级。

那么今天,我们先以上线时间为顺序 ,来盘一盘近两年「超级玛丽」系列都有哪些产品?已经购买的朋友有没有必要更换?

(超级玛丽5号已转线下销售,更名为乐享无忧,可选保至70岁)

在回答这个问题之前,我们先了解一个信息:2020年底,银保监会发布了《重疾新定义》,对重疾险有比较大的影响。

与旧定义重疾险相比,新定义重疾险限制了轻症赔付比例、降低了甲状腺癌的赔付比例,部分疾病定义也有变化。

所以,之前买了旧定义重疾险的朋友,没必要退保更换。 因为它的价格相对便宜一些,轻症赔付比例、甲状腺癌的赔付比例,都比新定义重疾险好。

另外,新定义重疾险调整后,部分疾病变宽松,部分变严格,很多保险公司对买了旧定义重疾险的用户,会进行择优赔付, 也就是说新旧定义哪个宽松,就按哪个赔

至于买了已停售的新定义重疾险,如超级玛丽4号,与现在的产品相比,它们的保障和价格差异都不大,相当于早买早保障了,也没有必要退保更换

那么,对于还在“裸奔”的朋友,或觉得保障不够想要加保的朋友来说,目前在售的「超级玛丽」系列,究竟该怎么选呢?下面就一起来看看。

目前在售的超级玛丽系列,究竟选哪款?

前面我们也可以看到,目前互联网在售的「超级玛丽」系列共有4款,我们一起来看看。

直接说结论:

如果是男性朋友: 首选超级玛丽7号(暖男版),它仅限男性购买,无论是保至70岁还是保终身,它的性价比都很高,保障也很不错,附加60岁前额外赔也同样值得选。如果是女性朋友: 可以考虑超级玛丽7号(经典版),保障很不错,保终身的性价比很高。但要注意,保至70岁它只能选择20年交。

另外,如果身体有小毛病,如有肺结节、慢性乙肝或乙肝大三阳等的朋友,可以考虑超级玛丽7号(易核版),相比其他核保宽松的产品,它的价格更便宜。

表中还有一款超级玛丽max,它的保障也不错,不过相比其他产品,这款产品的性价比一般。

总体看来,「超级玛丽」系列的产品还是很不错的,如果觉得自己之前的保额不够,或还没有购买重疾险的朋友,可以考虑入手。

答疑解惑

有的朋友会发现买「超级玛丽」系列的产品时,显示被保险公司“风控”了,无法购买。被风控的原因有很多,如健康情况、理赔记录等都可能会有影响。

Q:买不了超级玛丽系列,还有其他产品值得选吗?

「超级玛丽」系列的大部分产品,确实在保障和价格各方面都很能“打”。

不过,如果因职业、健康情况或风控原因无法购买,也可以选择其他的优秀产品,如达尔文6号、阿波罗2号等,它们的保障也很不错,性价比也很高。

写在最后

整体看来,「超级玛丽」系列的大部分产品还是很不错的,之前买了的朋友也不亏,相当于早买早保障。

其他还没有买或想要加保的朋友,要结合自己的情况来挑选。买保险向来没有标准答案,只有适合自己的才是好的。

关注深蓝保,回复【福利】,可免费领取:

《社保手册》《医保攻略》《保险方案》《防坑攻略》等超级干货资料。

帮助大家「认识保险、买对保险」是深蓝保的初衷,如果你有任何保险问题尽管找我,我将用从业6年的经验给您合适的建议;

通过深蓝保投保的粉丝,一旦出险,我们将全程协助理赔。

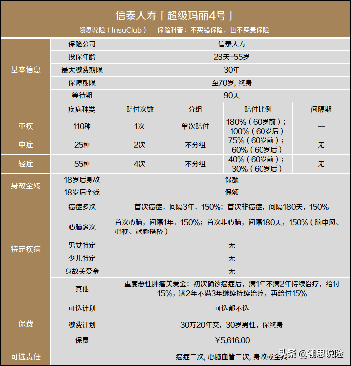
信泰人寿「超级玛丽4号」测评:可盐可甜,不足有两点

专栏 | 保险测评

作者 | 翎思君·Andy

原创 | 第107篇·首发于公众号

笔者按 - 专栏说明

合作100多家保险公司,丰富的产品库选择

「不买错保险,也不买贵保险」

本文主要内容如下:

产品概况产品优势产品不足保险公司介绍产品测评

1、产品概况

超级玛丽4号是一款重疾单次赔付的产品,但是它比较先进的一点是有赠送保额,根据我们重疾险分类来说,属于4.0版本中的“青春版” ,是大众家庭比较适用的配置,类似于商品房中的小三房,基本满足一家三口的温馨生活需要。

2、产品优势

1)保障责任灵活

信泰超级玛丽4号这款产品保障责任配置非常灵活,有点像乐高,你可以选择自己需要的模块组合保障 ,这种灵活性主要体现在两个方面:

第一是保障期限灵活 ,它可以选择保障至70岁或者保障终身,预算充足的朋友可以保障长一点,预算不足的朋友可以保障至小孩成家立业。

第二是可选保障责任灵活 ,它有“癌症二次”、“心脑血管二次”和“身故/全残”三项可选责任。这三项保障在重疾险中很重要,癌症和心脑血管疾病占重疾理赔率的90%,可以说买重疾险的核心就是买这两大类疾病保障。但是,正是因为重要,当然对于保险公司来说“保障成本”就高了,所以这三项保障责任对于保费影响还是比较明显的。

保障责任灵活是一个优势,目前我们市场上常见的重疾险产品,大多数保终身含身故责任的,没有给我们选择的机会。这就像标准套餐那样,而超级玛丽是自选套餐,可盐可甜,你可以根据自己的家庭情况灵活配置,可以吃家乡风味菜,也可以吃海鲜生鲜。

2)额外赠送保额

超级玛丽第二大优势是在60岁前额外赠送保额,重疾险额外赠送80%,中症15%,轻症10%。

我们都知道,买保险就是买保额,用充足的保额来应对家庭疾病意外的财务风险。超级玛丽额外赠送80%保额,相当于花1分钱获得2份保额。

3)癌症保障强

超级玛丽4号在癌症保障方面是“加固”级别的 ,首先自带必选责任里面就包含了“重度恶性肿瘤关爱金”,这项责任比较少见,也是创新性的举措,相当于是癌症二次保障,但是并不是一次性全部给,而是在第二年、第三年还在持续癌症治疗的话,分别给,体现人性化关怀。

其次,在可选责任中,可以选择“癌症二次”赔付,“癌症二次”与“关爱金”不同的是,“关爱金”要求的是同一个癌症持续治疗的状态下,而“癌症二次”可以是新发现的,也可以是复发或者转移的,责任范围大了很多。

3、产品不足

1)重疾单次赔付

重疾多次赔付是主流趋势,随着医疗技术的发展,重疾的“生存率”越来越高,人类寿命会越来越长,发生多次重疾的可能性会越高。

比较遗憾的是,超级玛丽4号是重疾单次赔付的产品,俗话说“有得必有失”,超级玛丽4号选择了额外赠送高额的保额,以及癌症“加固”性的保障,也就只能舍弃多次赔付的责任。

2)隐性分组

如果要说最大不足,那么隐性分组就是超级玛丽4号最大的不足。隐性分组是什么意思呢?

实际上,意思就是同一种疾病只赔付一次,因为我们去看隐性分组的疾病都是高度相关性的疾病状态或者对应的治疗手段。比如说常见的冠心病,“较轻急性心肌梗死”是疾病的状态,“冠状动脉介入手术”和“激光心肌血运重建术”是治疗这种疾病状态的医疗手段,具体采用哪种方式,根据医生的诊治来决定。

当然,隐性分组并不是超级玛丽4号特有的,其实大部分重疾险都有这种隐性分组,也就是同种疾病只赔一次的意思。 超级玛丽4号有5个隐性分组:

· 较轻急性心肌梗死/冠状动脉介入手术/激光心肌血运重建术;

· 单耳失聪/听力严重受损/人工耳蜗植入术;

· 植入大脑内分流器/微创颅脑手术;

· 视力严重受损/单眼失明/角膜移植;

· 糖尿病并发症导致的单足截除/糖尿病视网膜晚期增生性病变

4、保险公司介绍

信泰人寿2007年5月成立,总部设在浙江杭州,注册资本50亿元,目前已开设浙江、江苏、北京、河北、福建、河南、山东、黑龙江、辽宁、上海、湖北、江西、广东13家省级分公司,股东包括国有特大型企业、国内知名民营企业及世界500强外资企业等。

信泰是国内中大型的保险公司,综合偿付能力:162.78%(2020Q4),原保费规模排第17名(2020年)。

主要股东背景

浙江永利实业集团有限公司创立于我国改革开放初期,总部位于浙江,旗下产业包括工贸型产业(轻纺、印染、热电、餐饮、商贸)、地产产业(建筑、建材、房产)和金融产业(参股银行、保险、租赁、投资基金),是集产业资本与金融资本为一体的综合性企业集团,现有下属企业20余家,先后参股浙商银行、瑞丰银行等多家银行,发起并创立信泰人寿保险股份有限公司,参股华融金融租赁股份有限公司,同时参股“浙江红石”、“浙江蓝石”、“华睿投资”等数家创投公司。

5、产品测评

总结三点测评:

第一,超级玛丽是一款保障全面的重疾险产品,在与同类产品的比较中,保障项目层次属于高等级。保费来说,相较于传统大公司,比如平安或者国寿,也还是很有竞争力。

第二,保障项目灵活,可以组合搭配的空间较大,“可适配性”较高,但是由于赠送了太高的保额,导致只能单次赔付,以及可以买到的保额上限也较低。

第三,这款产品适合看中保障力度,重视产品保障的客户。由于信泰这家公司不比传统大公司听得多,所以也要求客户自己自己有一定动手检索资讯的能力,查查保司背景。这款产品,对于大众化家庭还是非常适合的,正如我们开头的重疾分类图,它就像我们商品房中的“小三房”,是很多首套房家庭的优先选择。

如果今天的分享对你有用,就在文章底部右下角点个"在看" 吧,也欢迎转发给有需要的朋友。

如果你对保险有啥疑问?欢迎留言分享呦~

-End-

产品测评 深度解读,信泰超级玛丽4号到底怎么样?

信泰人寿的《超级玛丽4号》是一款不折不扣的网红重疾险,不仅颜值高(保障够看),还很实在(价格便宜),连名字都是为了成为网红而取的。你知道吗,超级玛丽是它的艺名,只是借用了一位“管道工”的名字而已,真正的“超级玛丽4号”,查无此人!

艺名:信泰超级玛丽4号重疾险

本名:信泰如意护保益重大疾病保险

本名确实没艺名好听,难怪别人能做“网红”

群众的眼睛是雪亮的,名字不能代表一切,还是要看实力。

好了,进入今天的正题,为你深度解读《超级玛丽4号》这款重疾险到底怎么样。

一、产品推荐指数(重症单次★★★★★)

——星星代表我的心

二、信泰超级玛丽4号产品详情

——知人知面

保司介绍——信泰人寿

信泰人寿保险创立于2007年5月18日,总部设在浙江杭州,注册资本50亿元,可经营各类人身保险业务,并持有兼业代理业务许可证,具备股权、不动产等多个领域的投资能力。截至2019年末,公司总资产逾552亿元,年保费平台超300亿元,客户群体总数超340万人。

产品详情——信泰超级玛丽4号

超级玛丽4号是信泰人寿的一款重症单次赔付的重疾险产品,具体保障内容如下:

产品亮点/槽点

——直面来自左邻右舍的赞美/吐槽

有时候被打动,一个点就够了:

1)保障内容实在

整体上看,超级玛丽4号的保障内容都是重疾保障最核心的内容,干净利落,没有其它乱七八糟的保险责任。 主要包含:

基本责任:重症、中症、轻症、身故、豁免责任等,你有我有大家有;

重要责任:60岁前额外赔付、恶性肿瘤心脑血管疾病二次赔付、恶性肿瘤住院津贴,专挑重要的保;

2)赔付比例高

重症赔付100%,60岁前额外赔付180% ,假如同样是50万保额,60岁前可赔90万,要比其它重疾险多赔出40万;

中症 赔付60%,60岁前 额外赔付15%,首次最高可以赔付75%,远高于行业最高中症赔付比例的65%;

轻症 赔付30%,60岁前 额外赔付10%,首次最高可以赔付40%,远高于行业最高轻症赔付比例的30%,这也给曾经鼓吹轻症未来最高只能赔30%的人一记响亮的耳光;

3)恶性肿瘤二次赔付责任行业最优

超级玛丽4号恶性肿瘤二次赔付比例高达150% ,仅比行业最高的160%少10%;

首次确诊恶性肿瘤,两次恶性肿瘤赔付间隔期仅3年,行业最短 ;其它间隔5年;

首次重症确诊非恶性肿瘤,第二次确诊恶性肿瘤间隔仅180天,行业最短 ;其它有1年、3年甚至5年间隔;

第二次恶性肿瘤责任包含复发、新发、转移、持续,行业最全;

不限制首次重症理赔必须是恶性肿瘤 ,要比很多条款约定的肿瘤二次理赔首次理赔的重疾必须是恶性肿瘤的产品要人性化的多;

4)心脑血管疾病二次赔付责任行业最优

超级玛丽4号心脑血管疾病二次赔付比例高达150%,仅比行业最高的160%少10%;

首次确诊心脑血管疾病,两次心脑血管疾病赔付间隔仅1年,行业最短 ;其它有3年甚至5年间隔;

首次确诊非心脑血管疾病,两次赔付间隔仅180天,行业最短; 其它有1年、3年甚至5年间隔;

和恶性肿瘤一样,不限制首次重症理赔必须是心脑血管疾病

5)恶性肿瘤关爱金,把恶性肿瘤保障责任推向极致

不得不说,这是这款产品最大的亮点,确诊恶性肿瘤后的第2、3年均可获得每年15%保额的额外赔付,累计最高30%。加上间隔3年后恶性肿瘤的二次赔付责任,肿瘤保障已经做到极致。

举个例子,假如买了50万保额的超级玛丽3号,40岁确诊肺癌,那么确诊那一年就能获得50x180%=90万的恶性肿瘤赔付;第2年和第3年每年7.5万,总共15万的肿瘤关爱金;第4年(间隔3年)恶性肿瘤还存在,可再获得50x150%=75万的恶性肿瘤赔偿。总共因为恶性肿瘤获赔90+15+75=180万的赔偿,且从确诊那年每年都能从保险公司获得理赔,这项责任可以碾压绝大多数的重疾产品;

6)保费低,性价比极高。 这一点,我们在后面专门做对比分析。

7)可以选择保障至70岁定期或者终身。 这是为数不多的可以同时保终身也保定期的重疾产品,对于保费预算有限和希望获得超高性价比的消费者,保障至定期比终身可以节约40%的保费支出。

鸡蛋里哪有不长骨头的:

-1)心脑血管疾病二次赔付的保障病种3种,和其它保障8种10种的产品相比有点不够看;

作为一款网红产品,超级玛丽靠的是实力。从以上的分析来看,产品责任几乎挑不出什么毛病,很多责任设计上都是行业最好的。 它在其它方面是否也同样经得住考验,我们继续往下看。

三、产品演化

——超级玛丽的网红之路

超级玛丽系列产品2018年开始销售,目前总共有5个版本。详情见下图:

咋一看,超级玛丽是信泰人寿的重疾险无疑,但是仔细看你就会发现,原来“瑞泰人寿”才是超级玛丽系列的亲妈,信泰人寿只是养母。但不可否认,超级玛丽在信泰手里才逐渐成为顶级网红产品。

整体来看,超级玛丽系列产品的保险责任各版本间的差异并不是很大,保障内容也是越来越丰富。具体来讲:

1)重症都是单次赔付,几乎从一开始就对60岁前额外赔偿,从50%一路上调到现在的80%;

2)中症保障变化不大,从超级玛丽3号开始出现中症额外赔偿;

3)轻症保障与前一版本相比有所减弱,这跟重疾新规不无关系,但是60岁前40%的轻症赔付还是突破了天花板;

4)恶性肿瘤和心脑血管疾病二次赔付,一直就是超级玛丽系列的亮点,从一开始就瞄准行业的最高标准,间隔3年,且额外赔付最低的时候也有120%;

5)超级玛丽4号在加入恶性肿瘤关爱金以后,对肿瘤达到了极致。

总的来讲,超级玛丽系列的保障每个版本在同一时期的重疾险里面都属于佼佼者,保障力度足,性价比高。

四、产品解析

——知人知面也知心

超级玛丽4号高发重症病种(重疾新规定义的28种重症)是否全覆盖?(下图):

以上28种重疾是重疾使用规范(2020版)统一定义的疾病,包含了高发的所有重疾种类,保险公司仅可做有限的年龄限制。与重疾使用规范(2020版)对比,超级玛丽4号与规范完全一致,虽然对双耳失聪、双目失明和语言能力丧失等3种重症对理赔年龄做了限制,但仍在规范允许的范围内。

是否涵盖高发中症/轻症病种?

28种重症和3种轻症因为是统一定义的,所以基本上不会有什么差别。除了这3种疾病以外,其它疾病都是保险公司自行定义,差别就比较明显了,这里也是重疾险病种角力的主战场,产品病种设计好不好就看它了。

可以看到,在15种高发重症疾病对应的18种高发轻症/中症疾病中,超级玛丽4号全覆盖;有5种是作为中症理赔。具体来讲:

1)包含发生率和关注度都较高的原位癌

2)对于15%-20%面积的烧伤 升级为中症进行理赔,赔付比例提升至60%。而其它一些产品还将10%-20%的烧伤都按轻症理赔;

3)18种高发轻中症中,有多达5种是作为中症理赔 ,相比于其它产品2、3种的中症疾病,超级玛丽4号还是有很强的竞争力的;

总的来讲,超级玛丽4号的轻中症责任优于大多数的重疾产品,属于中等偏上的那一类。

看来它不只是靠脸吃饭,肚子里面也确实有货。

五、产品综合对比

——拉出来溜溜

下面我们来看信泰超级玛丽4号和其它同类型的产品综合对比会有什么样的表现:

对比产品选择的是信泰自己的达尔文5号、复星联合康乐一生2021和百年康惠保旗舰版2.0

这4款产品都是重症单次赔付的重疾险,保障责任差别不大, 保费差距也很小,都是性价比很高的网红。把他们放在一起对比,拼杀会是相对的惨烈。我们一起看一下:

超级玛丽4号&达尔文5号

看到这两款产品的责任对比,不由得感叹,信泰人寿狠起来连自己人都不放过,同时培养两个网红,还几乎长的一模一样。你是觉得自己已经独孤求败了吗?找不到对手就自己制造对手。

不过信泰推出的这两款重疾险确实有资本傲视群雄:

重症60岁前180%赔付,最高;

中症60岁前75%赔付,最高;

轻症60岁前40%赔付,最高;

二次恶性肿瘤、心脑血管疾病,额外150%赔付,最高

恶性肿瘤除了有二次赔付,还能在二次赔付前获得额外最高30%的赔付,唯一。

这4项最高和1项唯一,配合差距不大的保费,康乐一生2021和康惠保旗舰版2.0显得就不那么够看了。

康乐一生2021&康惠保旗舰版2.0

康乐一生2021和康惠保旗舰版2.0的重症、中症、轻症60岁前赔付比例,全面不敌超级玛丽4号;

恶性肿瘤二次和心脑血管二次,赔付120%,低于超级玛丽4号的150%;

恶性肿瘤要获得再次赔偿,必须是在间隔3年后,而超级玛丽4号在3年内就能额外获赔;

最后,还是价格:

超级玛丽4号费率略高于达尔文5号(被自己人干掉),但低于康乐一生2021,保障还比他更好;

超级玛丽4号费率高于康惠保旗舰版2.0,但保障责任全面碾压后者。

信泰超级玛丽4号不管是从保障内容、产品设计还是费率来看,都是一款优秀的重疾产品。和同类产品放到一起,其网红气场瞬间让其它产品暗淡无光。总的来讲,值得推荐。

结语: 重疾新规已经在2021年2月1日正式实施,重疾险也迎来了一个崭新的发展阶段。本系列产品测评将持续为大家带来重疾产品的测评和对比分析,为大家选择保险产品提供参考。

精彩推荐

精选24款成人重疾险,硬核分析究竟谁的性价比更高?(21年5月)

精选12款少儿重疾险,硬核分析究竟谁的性价比更高?(21年5月)

妈咪保贝(新生版),一款改变游戏规则的少儿重疾险

产品测评 | 利安健利保超享版,原位癌赔两次,打了谁的脸?

发布评论 0条评论)

还木有评论哦,快来抢沙发吧~