游戏媒体网站赚钱吗 逆向思维:把自媒体当成玩游戏,你就能轻松赚钱

mysmile 游戏人生 227 0

逆向思维:把自媒体当成玩游戏,你就能轻松赚钱

人生如戏,当你把人生当做一场大型的真人秀游戏,你就会轻松无比。

跳出当下的自己,做一个游戏的玩家。

游戏里的那个你,是游戏外面这个真实的你在控制。

比如,你的身体就是游戏里的角色,内在思维才是控制你身体的那个人。

你可以控制游戏里的那个你,去完成一切看起来无法完成的任务。

你可以在游戏里学习,健身,冒险,增强你的游戏属性。

这个大型游戏中,你可以指挥着游戏里的自己,去不断接受任务,完成任务。

你身边所有的人和事,都是游戏里的NPC,都是来帮助你完成游戏任务的人。

最后不断通关,升级,完成任务,不断领取你的奖励。

奖励就是那些让你不断提升,强大自己,可以给你带来幸福,快乐的神奇装备。

经常有好友在思维实践群里提问,自己怎么做自媒体赚钱?

知信行者回复好友,做自媒体赚钱,也是一场游戏而已。

自媒体赚钱当成一场游戏,你就会发现一切变得轻松而有趣。

这不再是枯燥繁琐的任务,而是一个充满创意和挑战的冒险。

你是否感到压力,认为自媒体是一个复杂而困难的领域?

或者担心你的作品,不会引起粉丝的兴趣,难以赚到钱?

现在让我们转变思维方向,把自媒体赚钱看作一场游戏,会不会让一切变得不同?

像打游戏一样,自媒体也需要创造性,创意就是游戏规则。

想象你现在就是游戏设计师,为你的目标观众创造有趣而有价值的内容。

比如,知信行者一位好友是个宝妈,在家带孩子,没有时间出门上班。

于是这位妈妈就在家分享自己的育儿经验,营养美食制作。

甚至,带着孩子一边玩耍,一边制作儿童玩具测评短视频。

短短一两年时间,吸引大量的粉丝关注,这位宝妈通过自媒体轻松赚到了理想的收入。

你可以将自媒体内容分解为任务,就像游戏中的任务一样。

每个任务就是一篇文章、一个短视频或一张图片。

所有的任务就像是拼图游戏,最后只需要你把这些拼图组装在一起,就是你的自媒体作品。

这样你的每个作品,都是一个独立任务,简单而具有吸引力。

把自媒体赚钱看成游戏,是一种积极而乐观的心态。

不要看作任务或压力,而是视之为一次旅程,一个挑战,一个追求创意的机会。

当你参与其中时,你会发现自媒体创作有趣而富有回报。

以一颗游戏的心态,你将享受自媒体赚钱的每一个时刻。

这不再是一份工作,而是一次有趣的游戏冒险。

现在,你准备好玩这场自媒体的游戏了吗?

你有什么创意,可以让你的内容更有趣?

让我们一起探索,分享你的见解吧!

关注知信行者,私信【电子书】。

免费赠送两份颠覆人性密码内幕的电子书,十个人看过,或许只有一两个人才能真正赚到钱。

“行业寒冬”是如何影响游戏媒体的?

如果你长期关注游戏媒体,可能会发现最近行业内的重要新闻似乎越来越少。

毕竟,游戏媒体正在经历一轮密集裁员。虽然企业通常会以“结构变化”“供应链问题”以及“艰难的市场环境”为由来解释,但在与从业者的交流中,他们常常会提到《艾尔登法环》这个关键词,因为这款游戏曾为很多网站带来了急需的流量。

“《艾尔登法环》发布时给我们带来了巨大流量,但后来随着这类大作数量的减少,网站流量出现了下滑。”此前曾在Android Central、iMore以及Windows Central等数家媒体担任游戏编辑的卡莉·维洛西这样说道,“加之疫情影响,游戏报道处于一个有趣的位置,那就是只有大型游戏才能获得最多流量,除非市面上出现黑马或者跨界热门产品。”

从某种意义上讲,裁员就像游戏媒体领域的一场流行病,导致许多网站只剩下极少数骨干人员,或者完全由新人所组成的团队来运营。今年6月,Inverse解雇了编辑团队的部分成员。大约3个月前,Vice传媒旗下的垂直游戏网站Waypoint突然关闭,其母公司也进行了大规模裁员。而在更早些时候,《华盛顿邮报》旗下的Launcher、Fanbyte,以及Gamurs Group和Future集团的几家游戏网站均遭遇了残酷裁员。

Inverse是一家以千禧一代青年为用户群体的在线科技媒体,此次裁员涉及娱乐、游戏、科学等部门的编辑

几位受裁员影响的记者和编辑表示,游戏新闻团队所面临的最常见挑战之一,是要满足管理层定下的流量和营收指标。对许多写手来说,《艾尔登法环》成了超越这些目标的一种关键催化剂。“我们决定让部分成员撰写全面且详尽的《艾尔登法环》攻略,因为篇幅较长的页面往往能带来更高收入。”一位不愿透露姓名的前Fanbyte撰稿人说,“虽然无法实现流量目标,但也能达成营收目标,这就可以了。”

或许正是出于对流量的追求,自从被腾讯收购以来,Fanbyte逐渐转型成为一家以攻略为重点的游戏媒体。2022年9月,这家网站突然进行了一轮大规模裁员,解雇对象包括前新闻编辑亚姆拉·卡恩、前Fanbyte社交媒体经理路特斯等人。

路特斯解释称,当时她正在度假,没能接到那通电话。抵达目的地时,她收到了一封模板化的解雇邮件,末尾这样写道:“根据劳工统计局数据,一名员工一生中平均会更换12至15份工作。这仅仅是您职业生涯中的一次小颠簸,我们真诚地希望您能够以更强大的姿态从头再来。”

Fanbyte的前身是Zam.com,被收购后曾短暂改名为Ready Set,时任总编克里斯·洛里斯柴尔德在网站更名后不久被解雇。据他透露,那次裁员没有任何先兆,管理层也没有解释理由。4年后,Fanbyte编辑团队也对公司新一轮的裁员规模感到震惊。按照几名被裁员工的说法,Fanbyte能够达成高层所制定的流量和营收目标,但这些目标每隔几个月就会发生变化。

路特斯补充说:“我的上级想尽办法让我们远离数据之类的东西,还会不断提出新要求。在某些方面,Fanbyte员工几乎与世隔绝……我觉得Fanbyte做得不错,但管理层的想法是,既然你们已经完成了那些不切实际的目标,接下来就挑战这个更不切实际的10倍目标吧!一旦我们无法完成新目标,就有可能丢掉饭碗。”

据报道,Fanbyte的裁员非常突然,一些人表示他们前一个小时还在和同事一起工作,直到主编Danielle Riendeau在推特宣布自己被裁员而被公众所知

去年9月,在Fanbyte宣布裁员的大约同一时间,英国媒体集团Future也进行了几轮大规模裁员。前Future游戏编辑卡莉·维洛西说,公司没有解释原因,但裁员主要影响了编辑部门。她还提到,Future子媒体的游戏板块基本上实现了流量和营收方面的目标,只不过与疫情期间的峰值相比,这两项数据都有所下降。

另一名前Future员工透露,他和同事普遍认为,管理层制定的很多目标根本不切实际。由于全职编辑团队规模太小,雇佣兼职人员的预算也大幅削减,资源匮乏状况给团队带来了巨大压力。

2023年3月,在Twinfinite、Gamepur和Dot Esports等游戏媒体的母公司Gamurs Group进行的一轮裁员中,一批自由撰稿人没有收到任何遣散费。事实上,Gamurs为兼职作者制定的稿费标准相当低廉,例如Gamepur的短新闻稿费仅为每篇15美元(约合107元人民币),观点、特稿等篇幅较长文章也只能为自由撰稿人带来35至70美元(约合251元至502元)的收入。而电竞网站Dot Esports,一篇2000字左右的特稿也只有90美元(约合645元人民币)。据几位曾为Gamurs旗下媒体供稿的自由撰稿人透露,他们平均每个月的稿费收入通常介于400至600美元。

“一般来说每月能从Gamepur获得大概500到1000美元的收入,但大部分不会超过600美元。”前Gamepur自由撰稿人斯蒂芬·劳勒说,“在我将兼职撰稿作为一份全职工作期间,通常每个月会与两三家媒体合作,但这绝非长远之计,因为稿费收入只够承担日常生活开销,以及冲抵一些小额账单。”

Gamurs在裁员后不久就发布了一则招聘AI编辑的启事,要求熟练使用SEO和AI等工具创作高质量内容,每周至少产出200至250篇文章

Gamurs的稿费结构鼓励自由撰稿人创作更多文章,只要每季度供稿数量达到某个数字,作者就能拿到一笔奖金。据一位匿名人士透露,他曾在某个季度提供了500多篇文章,从而获得了500美元的额外奖金。“很多自由撰稿人做了大量工作,拿到的报酬却太低了。”前Gamepur特稿编辑格蕾丝·本菲尔表示,“这些作者直接受稿费系统激励,会尽量多写文章。”

然而,按照Gamurs创始人兼首席执行官里亚德·齐哈尼的说法,这套策略虽然促使兼职作者产出了大量内容,但效率很低,这也是集团决定进行裁员的原因之一。齐哈尼在发给员工的一封邮件中称,在Gamurs旗下网站中,大约35%的内容只带来了不足10%的流量,集团无法承受如此低下的效率。

“我们尝试过在提升现有版块流量的同时投资新版块,却未能带来预期的盈利能力,所以没有理由继续投资了。我为公司做出的决定承担全部责任。”

如今,齐哈尼仍然担任Gamurs集团的CEO。

《华盛顿邮报》在今年1月关闭了游戏部门Launcher以及儿童专版KidsPost,总共裁减了20个新闻编辑职位

今年3月,老牌传媒巨头《华盛顿邮报》的游戏领域垂直媒体Launcher突然关闭,编辑团队的大部分成员被解雇。但据前Launcher编辑迈克·休姆在社交媒体上透露,该板块表现强劲,“吸引了数千万用户,其中大部分是《华盛顿邮报》的新读者”。休姆的几名前同事也提到,Launcher的关闭令人意外,因为《华盛顿邮报》的长期愿景是吸引年轻读者,而这恰恰是Launcher的长项。

一位前Launcher记者指出:“在所有版块的读者受众中,Launcher的读者最年轻,很多其他板块的同事都在学习Launcher,因为它完成了《华盛顿邮报》使命宣言中的一部分。据我所知,我们每年都达到了流量目标。”

Launcher的编辑团队被告知,团队之所以被裁撤,并不是因为他们表现糟糕,或者没能达成任何特定指标。《华盛顿邮报》执行编辑莎莉·巴兹比在一封内部邮件中写道:“在对我们现有的人员和空缺职位进行深思熟虑的评估后,新闻编辑部的领导们做出了裁员决定。虽然做出这种改变并不容易,但对于我们保持竞争力来说很有必要,经济环境也引导我们决定采取行动。我们相信,这些措施最终将帮助我们完成审查权力、赋予读者权力的使命。”

不过,另一位前Launcher记者表示,这些陈词滥调并没有给被解雇的员工带来多少安慰。“我们并非因为表现不佳而被解雇,但在很多方面,这仍然令人非常沮丧。”

几名受访的前Launcher员工指出,在稿件数量、网站流量和收益方面,《华盛顿邮报》没有强迫编辑团队完成任何指定目标,作者也能自由地创作他们想写的任何文章,而不必围绕《艾尔登法环》等大作或其他热门话题来快速撰稿,从而更容易地被搜索引擎收录。

《华盛顿邮报》工会表示此次裁员是不可接受的,裁员人员应该为零

“刚入职的时候,每个人都告诉我:‘我们希望这是你的最后一份工作,想让你在这里发展自己的职业生涯,在这里待上几十年’。”一位前Launcher撰稿人透露,“当时我也觉得,也许能在这个地方工作几十年并且扬名立万。”

前Launcher记者杉农·廖提到,有时她觉得自己必须每周多写一些文章,让网站拥有更多内容。不过她通常有足够的时间来做采访,撰写更有深度的调查类报导。

“在《华盛顿邮报》的工作经历让我感到非常荣幸……加入Launcher短短几个月后,就有很多消息源和公司开始联系我:‘能不能发布这条独家新闻?我想在《华盛顿邮报》看到它。’这很棒,我不想放过任何重要消息,但与此同时,我要处理的事情也太多了。”

“我写过很多关于加班的文章,所以经常想,如果我不得不为了写一篇抨击加班文化的文章而加班,那可真讽刺。即便如此,这都是我强加给自己的……公司从没要求任何人加班,但我觉得要想写出一篇客观公正的文章,我必须这样做。”

与Waypoint一同关闭的还有Vice World News、Vice Audio等垂直业务,几周后Vice Media正式申请了破产保护

虽然游戏媒体的密集裁员令人不安,但按照法律事务所Morrison Rothman高级法律顾问维林·卢的说法,这些裁员是合法的。

“遗憾的是,企业的某些行为是否合法与是否合乎道德,有时是两码事。从合同的法律角度来讲,没有任何法律规定企业必须以哪种方式解雇员工,是否应当事先通知被裁员工,或者是否告之媒体……员工几乎得不到任何保护。某些工会可能有规则,例如要求企业要先和员工进行谈判,工会也拥有一定的话语权等等,但大部分公司根本没有工会。”

在前文提到的几家游戏媒体,只有Launcher的前员工属于某个工会,也就是《华盛顿邮报》工会。据受访Launcher前员工透露,通过谈判,工会确实帮他们争取到了更多的遣散费。

鉴于当前的经济环境,维林·卢建议记者们格外留意雇佣合同中的条款,尤其要仔细查看合同是否包含终止条款,以及自己有没有谈判的空间。“对于有原因和无原因的解约,我们应当区分看待。如果一名记者因某种原因被解约,那意味着他犯了错误,然后立即被终止了合同。但如果无缘无故就遭到解雇,那么也许可以根据合同中的相关条款与雇主谈判,提出自己的要求,比如‘我有权获得多少个月的医保或就业津贴’或者‘我有权拿到一笔解雇赔偿金’。”

但从长远来看,许多记者对游戏媒体的未来持悲观态度。问题的根源在于,时至今日,数字媒体仍未找到能持续为头部利益相关者创造足够利润的方法。

“在游戏媒体,某些记者擅长撰写出色的调查报导、新闻以及极具深度的长篇口述史或特稿。不过总体而言,资源不会流向这些版块。”维洛西说,“大部分流向了搜索引擎优化过的内容,记者们被要求产出能够快速吸引读者点击的稿件,而这造成了大量内容的同质化,这是困扰整个新闻业的一大难题。很长时间以来,新闻业不知道究竟如何赚钱,并为此苦苦挣扎。”

另一位记者指出,随着裁员潮席卷游戏媒体,竞争变得极其激烈,新人将更加难以进入这个行业。“我不知道情况是否还会变得更糟,这段时期太艰难了,我感觉无法看到行业的未来……许多希望从事游戏新闻报道的年轻人将不得不与经验丰富的专业编辑竞争,因为他们也被解雇了,正在寻找新工作。如果就连这些前辈也找不到工作,那么很遗憾,新人入职游戏媒体的机会几乎微乎其微。”

本文编译自:gamesindustry.biz

原文标题:《Why do games media layoffs keep happening?》

原作者:Khee Hoon Chan

“ 我在抖音做直播游戏,两个小时赚了十几万。”

最近有消息传出,视频号的弹幕互动游戏可能要关停了。这个消息引起了很多人的不满和担忧。弹幕互动游戏是一种直播游戏,观众可以通过发送弹幕来参与游戏,并与其他观众一起PK。游戏的形式通常是红蓝两方PK,观众可以通过发送1或2来加入红蓝两方阵营。游戏的时间一般为30分钟,观众可以通过发送不同价值的礼物来召唤不同的兵种,这些兵种可以攻击敌方的小兵,最终目的是吞噬对方的颜色。

弹幕互动游戏已经成为了一种非常受欢迎的直播游戏,因为它可以让观众直接参与到游戏中来,而不仅仅是简单的观看。虽然有消息说视频号的弹幕互动游戏可能要关停了,但是这个游戏的市场前景还是非常广阔的。很多主播通过玩弹幕互动游戏赚到了很多钱,而观众也可以通过购买礼物来参与游戏,获得更多的乐趣。弹幕互动游戏不仅可以为观众带来更好的体验,也可以为主播带来更多的收益。

虽然这个游戏的形式简单,但是它已经成为了一种非常流行的直播方式,我们相信它会继续存在下去。现在的游戏几乎没有任何技巧性要求,只要愿意花钱,就可以轻松翻盘或者彻底碾压对手。这种能够充分激起玩家的胜负欲望且非常直观的对抗游戏,吸引了大量的观众参与其中。此外,主播们也通过一连串的话术来带动现场气氛,来回拉扯观众的情绪。

比如,如果红方开始推进,主播就会大声夸赞红方玩家的技艺:“哇!红方某某哥真是厉害啊!”,但如果蓝方马上就输了,主播就会转而安慰蓝方:“蓝方同志们,别灰心,我们的某某哥即将上场!蓝方必胜!”不过,这样的比赛在幕后可不简单,每一局比赛的成本都十分巨大。即便是小主播随便播个几天,也能轻松赚取几百几千的收入。

去年3月份,第一次上线抖音的弹幕游戏《萌宠宠之战》,仅仅在第一个月就创造了超过两亿的流水。而根据蓝鲸采访的报道,头部游戏的一个月的流水已经可以达到“3-4个亿”、“一天1000万”的收入。这个月流水的数据对于国产手游来说已经非常惊人了,这样的收入能轻松挤进前5的排名。相比之下,长期稳居国民手游收入第一的游戏《王者荣耀》,其国区一个月的流水也只达到了十亿左右。

这么赚钱的模式,不仅让平台和主播赚得开心,开发者也没有太大的压力。因为主播可以拿到游戏收入的40%,抖音可以拿到50%,而开发者只占了1%的分成。而且,这种游戏的开发周期通常只有3个月,因为这些游戏并不需要追求画面精美。以《萌宠宠之战》为例,只需要一个基础场景和红蓝双方小兵即可,虽然画面简陋,但这并不影响玩家们对游戏的热情。

弹幕游戏的火爆,不仅仅在于玩家可以参与其中,更重要的是玩家可以通过发送弹幕控制游戏进程,这种互动性极强的游戏模式,不仅增加了玩家的参与感,也使得游戏更加富有乐趣性。早在2021年,就有人发现了这个商机,推出了一个叫《召唤悟空》的游戏,这款游戏通过发送弹幕召唤悟空,参与大乱斗,刷礼物可以释放技能,玩家存活越久,等级越高。

虽然这款游戏在国内被封杀,但其游戏模式却引起了广泛关注。隔年,另一款弹幕游戏《修勾夜店》在b站爆火了,这款游戏以参与者变成狗的形式,借助虚拟的夜店,让玩家在这个虚拟的空间里赛博蹦迪,玩家可以通过发送弹幕来控制游戏进程,增加游戏的互动性,也让这款游戏成为了当时的一股风潮。

这种新模式在b站上安然无恙地火了,而抖音也看到了商机,放开了做弹幕游戏的限制,也开辟了一个直播小玩法入口。然而,想要做一款成功的弹幕游戏并不容易。游戏分成的大头握在平台,平台对游戏内容制作也有严格的审核要求,无论是玩法特殊创新,还是美术品质远超同类,都需要接受平台的审核。此外,平台对于题材、玩法等等也有严格的限制,这使得游戏的开发过程变得更加困难。

弹幕游戏的火爆,不仅仅在于玩家可以参与其中,更重要的是要创造出一个独特的游戏模式,才能够吸引更多的玩家。弹幕游戏是一种介于直播和游戏之间的特殊形式,由于其敏感性,它在监管方面存在一些漏洞。与直播只能播放有版号的游戏不同,弹幕游戏无需获得版号即可上线,这使得监管变得更加困难。此外,主播们通过精心的言辞引导玩家充值,这可能涉及到欺诈的问题。

因此,当弹幕游戏变得火爆起来时,抖音开始加强对其的控制,甚至下架了主播连麦PK的功能。最近,想要进行直播的人也面临更多的限制。在我看来,赚钱变得越来越难了。特别是对于新手主播来说,在各个平台上搜索,你会发现有很多连电费都没赚回来的人。那些声称能月入上万的人,一旦赚到钱就会迅速消失。不仅是主播数量的问题,整个行业都处于一个不确定的状态。

我认为未来对这一领域的监管一定会越来越严格。甚至那些分成最多的平台也会主动规范自己,例如设定充值上限等。毕竟,这种低成本、高收益、通过主播引导、挑拨对立的氪金模式,在某种程度上利用了人们的好胜心。与电子游戏相比,它更像是一个操纵人性的"名利场"。

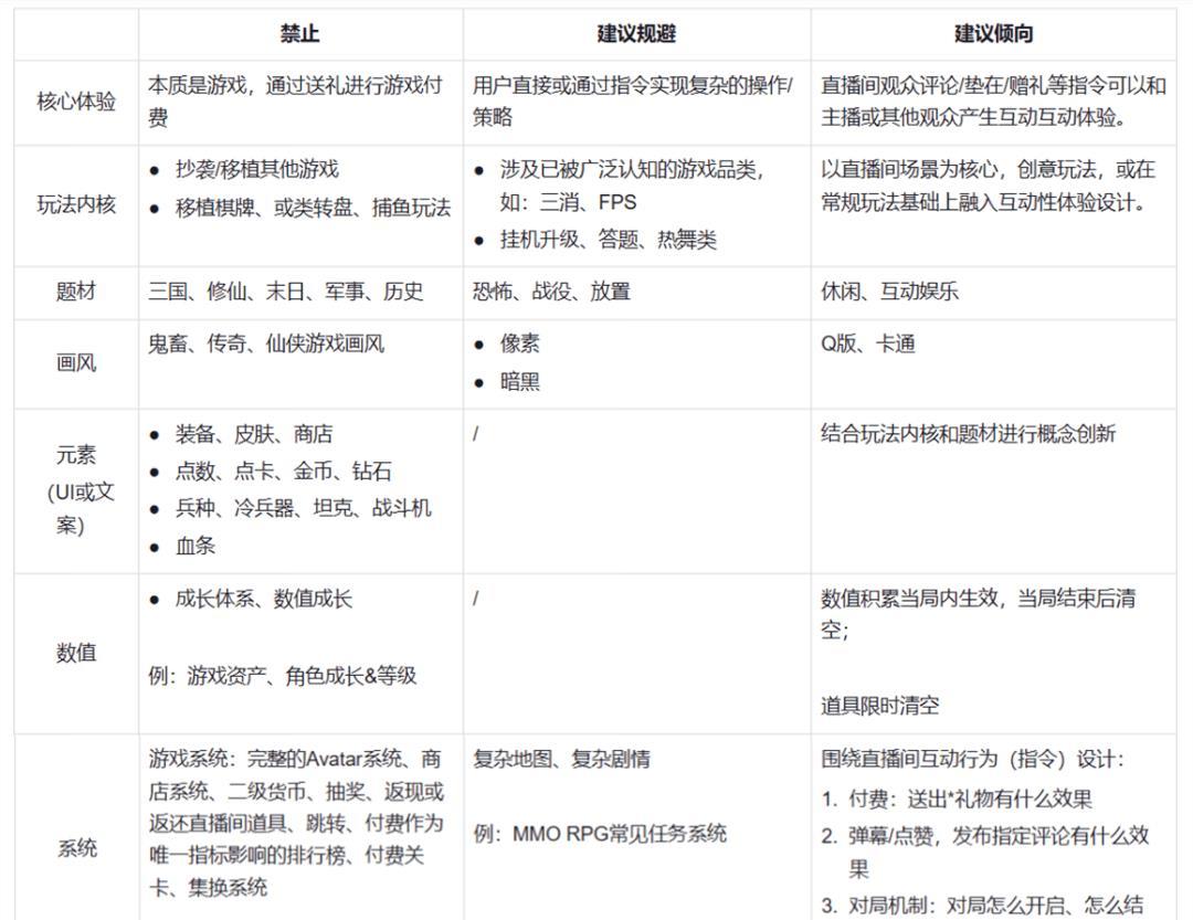
专访Starscape创始人兼CEO濮冠楠:弹幕互动长效化的关键是持续给用户带来新目标近日,我们有幸采访到了弹幕互动领域的领军人物,Starscape公司的创始人兼CEO濮冠楠。在这次专访中,濮冠楠向我们分享了他对弹幕互动长效化的见解以及Starscape公司在这一领域的发展经验。弹幕互动作为一种新兴的互动方式,已经在社交媒体和游戏行业中引起了广泛的关注。

然而,濮冠楠指出,要想让弹幕互动成为一种长期可持续的互动方式,关键在于不断给用户带来新的目标。濮冠楠表示,弹幕互动的魅力在于它能够让用户参与其中,与其他用户进行实时的互动,增强了用户的参与感和粘性。然而,如果弹幕互动始终停留在相同的形式和内容上,用户可能会逐渐失去兴趣。因此,持续创新是保持用户活跃度的关键。Starscape公司在这方面做出了许多努力。

濮冠楠透露,他们团队与近百名研发、公会和平台进行了深入的合作和探讨,最终揭示了弹幕互动的全貌。通过与各方的合作,Starscape公司不断推出新的弹幕互动玩法和内容,为用户带来新鲜感和挑战。然而,弹幕互动并非没有困难和挑战。最近,视频号关停了弹幕互动玩法,引起了广泛的关注和讨论。

对于这一事件,濮冠楠表示,具体原因他并不清楚,但他认为这可能是因为弹幕互动在一些平台上存在一些问题,例如滥用、不当言论等。他认为,弹幕互动行业需要自身不断的完善和规范,确保用户能够在一个健康、友好的环境中进行互动。弹幕互动游戏也受到了一些质疑,有人认为它只是一个短暂的风口,或者甚至是一个骗局。

对于这些质疑,濮冠楠表示,弹幕互动游戏确实具有一定的商业价值,但关键在于如何持续地为用户提供有吸引力的内容和体验。他呼吁行业内的从业者要严格遵守规范,避免陷入追逐短期利益的怪圈。总的来说,濮冠楠相信弹幕互动有着巨大的潜力和发展前景,但要想实现长效化,就需要行业内的各方共同努力,不断创新和改进,给用户带来更多新的目标和体验。

发布评论 0条评论)

还木有评论哦,快来抢沙发吧~